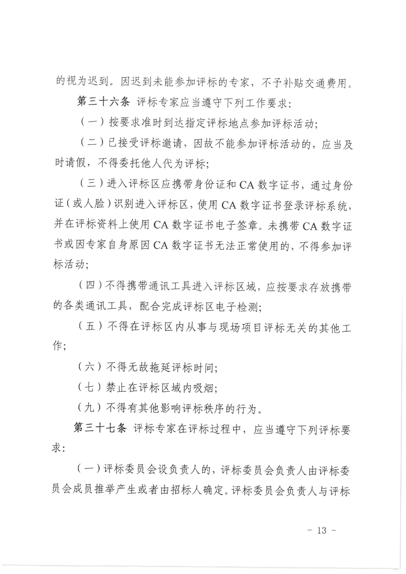
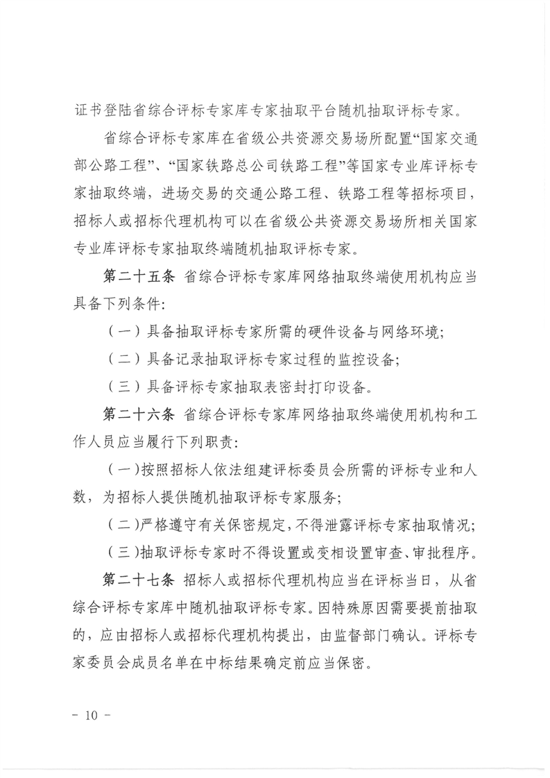
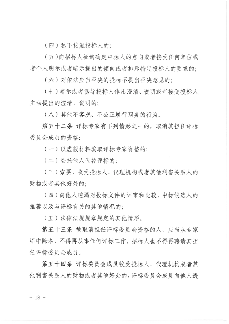
您现在的位置:
首页
>
学习园地
>
评标专家
青海省综合评标专家库和评标专家管理办法
【 信息时间:2022/06/17】
【 阅读次数:
】
打印
关闭
附件: