首页
>
办事指南
>
交易流程
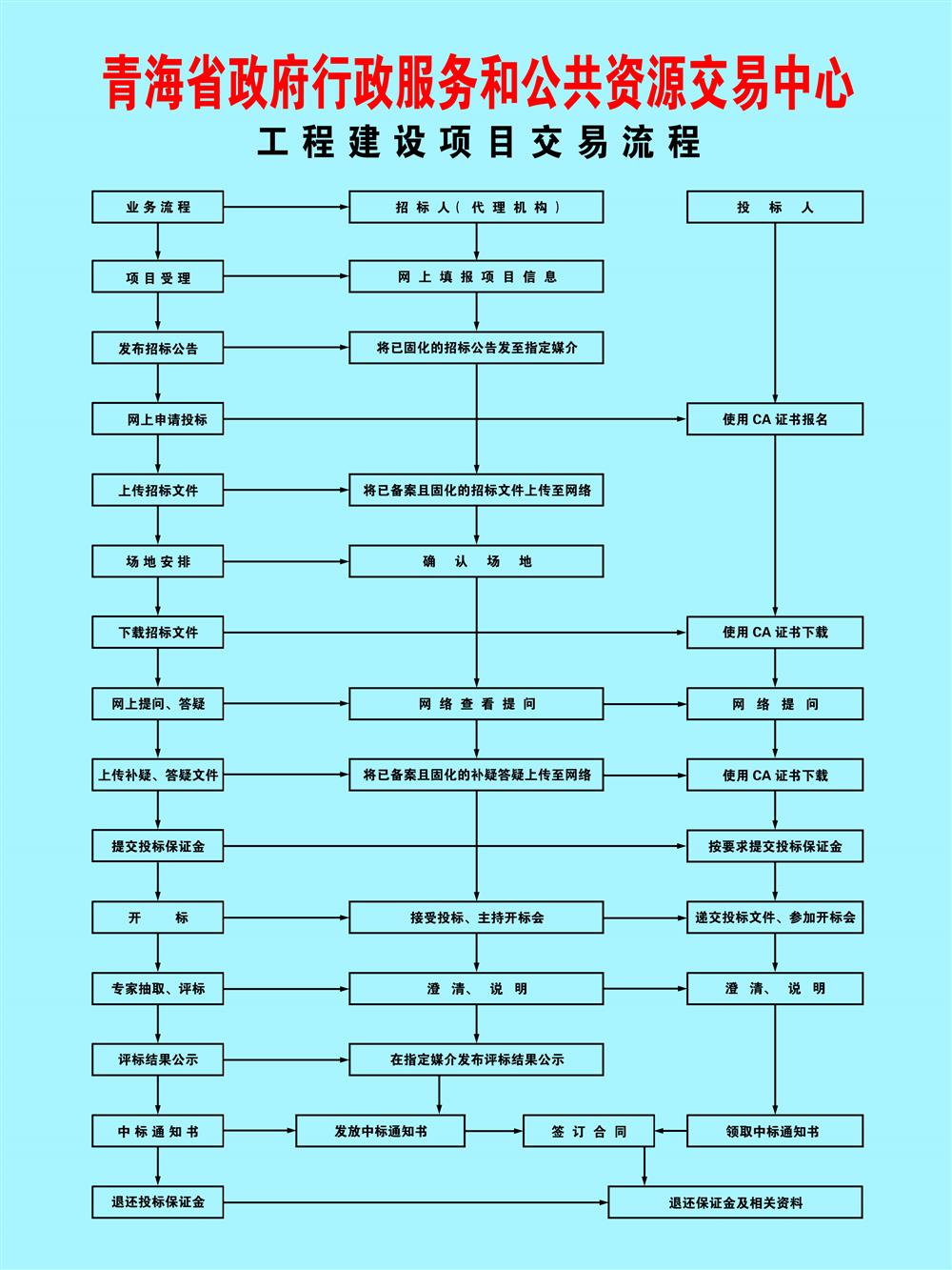
青海省政府行政服务和公共资源交易中心工程建设项目交易流程
【 信息时间:2018/06/29 16:23:00  阅读次数:
】
【
我要打印
】 【
关闭
】
附件如下:
工程建设项目交易流程.jpg