您现在的位置: 首页 >办事指南 >交易流程

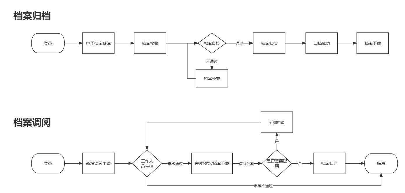
电子档案系统操作流程图

【 信息时间:2023/09/07】 【 阅读次数: 打印 关闭